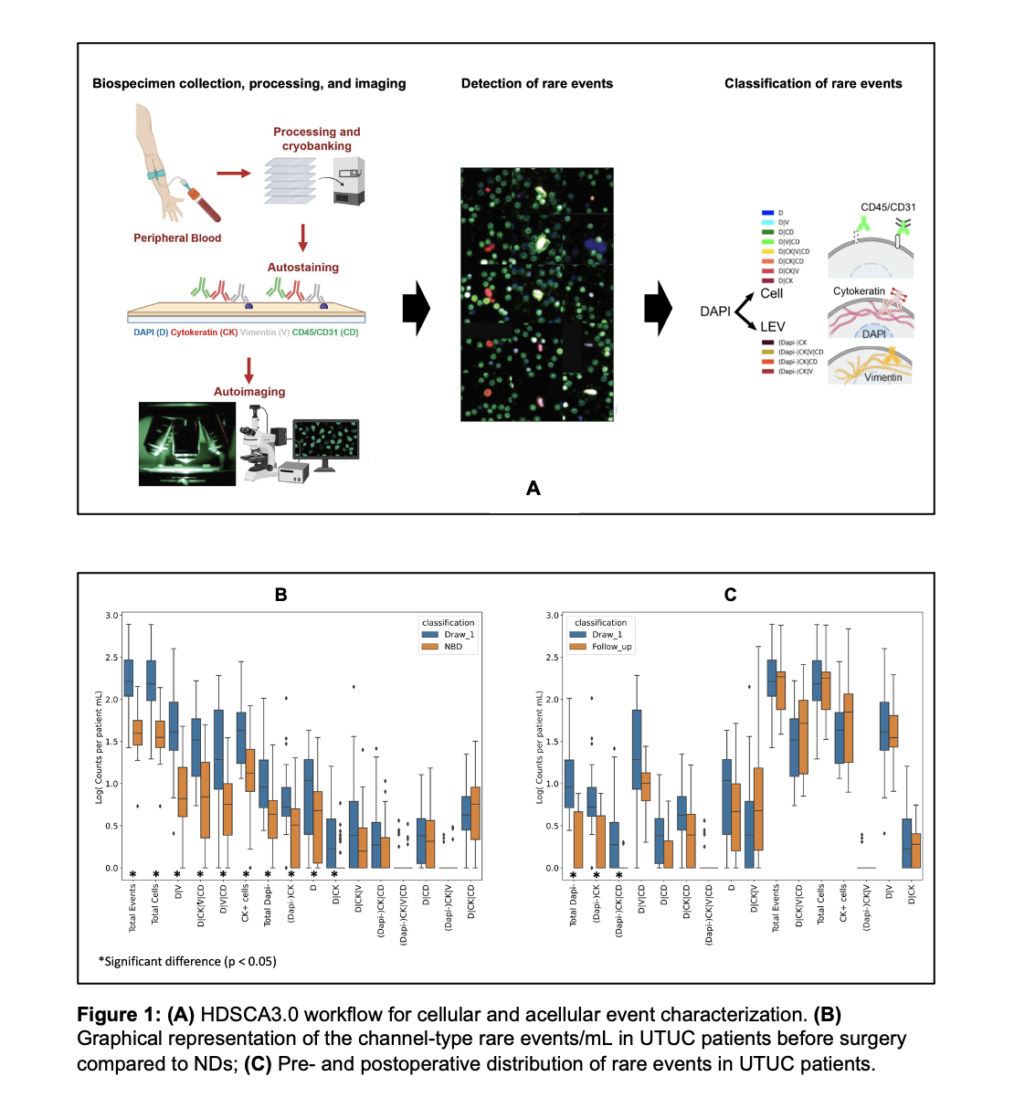
Introduction: Blood-based liquid biopsy has emerged as a novel diagnostic and prognostic biomarker in cancer patients, yet the efficacy of this test in patients with upper tract urothelial carcinoma (UTUC) is unknown. The aim of this study is to explore the feasibility of a liquid biopsy in the diagnosis and surveillance of primary UTUC. Methods: In this prospective pilot study, under an IRB-approved protocol (#HS-19-00886), blood samples were collected between May 2021 and September 2022 from primary UTUC patients before surgical intervention with curative intent as well as follow-up visits. The samples were analyzed using the third generation comprehensive high-definition single cell assay (HDSCA3.0) to detect rare cells (e.g., circulating tumor cells [CTCs]) and other rare events (e.g., large extracellular vesicles [LEVs]) (Figure 1-A). The findings of pre-surgery liquid biopsies were compared to the blood samples of normal donors (NDs) who had no known pathology. Follow-up samples were compared to the baseline findings. Results: A total of 22 UTUC patients and 50 NDs were included in the analysis. Pathologic staging of UTUC patients revealed 13 non-muscle invasive ( Conclusions: This study demonstrates promising evidence for the possible clinical utility of the liquid biopsy in UTUC. Rare cells and LEVs may be used in the diagnosis and surveillance of patients with UTUC. SOURCE OF Funding: USC Urology Research Council