Poster Session D
Sandra Wu, PhD
AstraZeneca
Hockessin, DE, United States


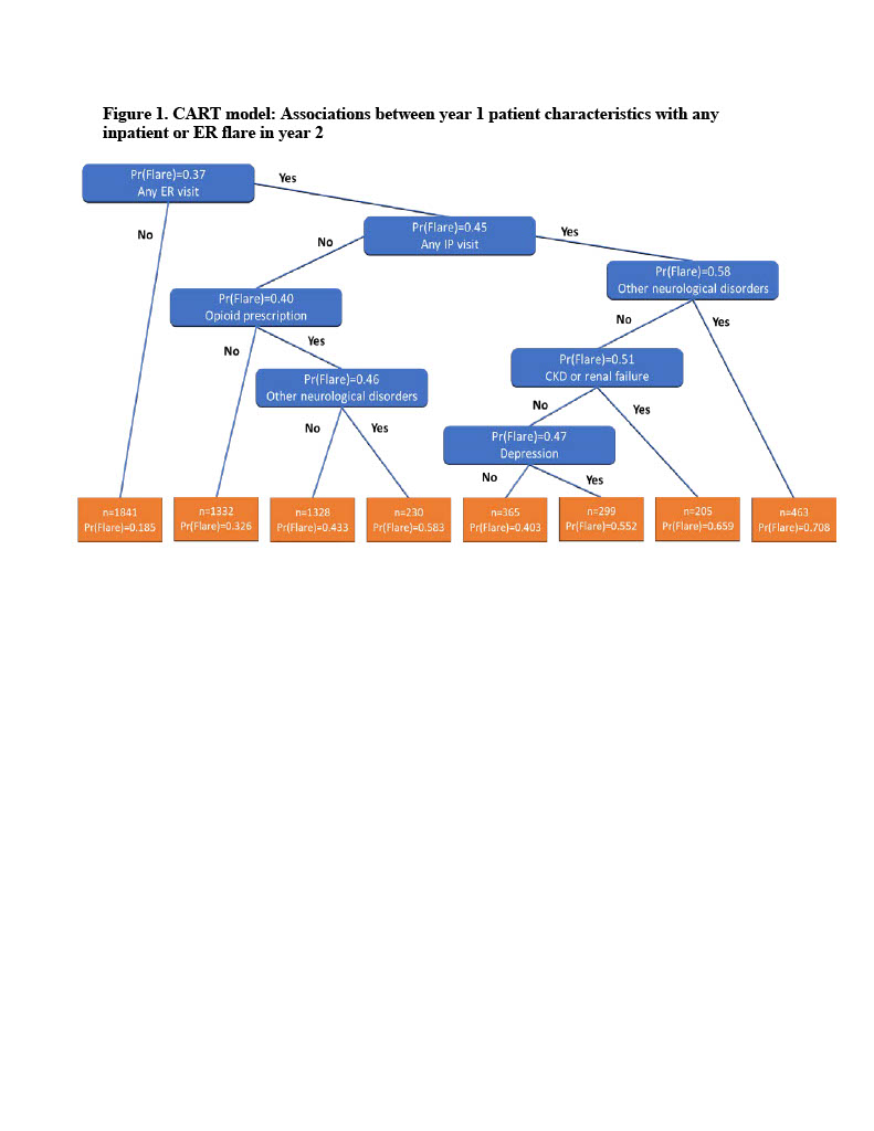
The following characteristics were also included in the model, but had a variable importance of 0.000: Age ≥ 45, Age ≥ 65, Sex, Insurance Plan Type, Cancer, Chronic pulmonary disease, Coagulopathy, Congestive heart failure, Diabetes, Drug abuse, Liver disease, Peripheral vascular disorders, Anxiety, Atherosclerosis, Cerebrovascular disease, stroke, or TIA, Endocarditis, Myocardial infarction, Fibromyalgia, Fractures, Kidney Transplant, Osteoarthritis, Osteoporosis, Pleurisy/Pleural Effusion, Raynaud's Disease, Thrombocytopenia, Antidepressants, Antihypertensives